来源:教务处 时间:2026-04-24
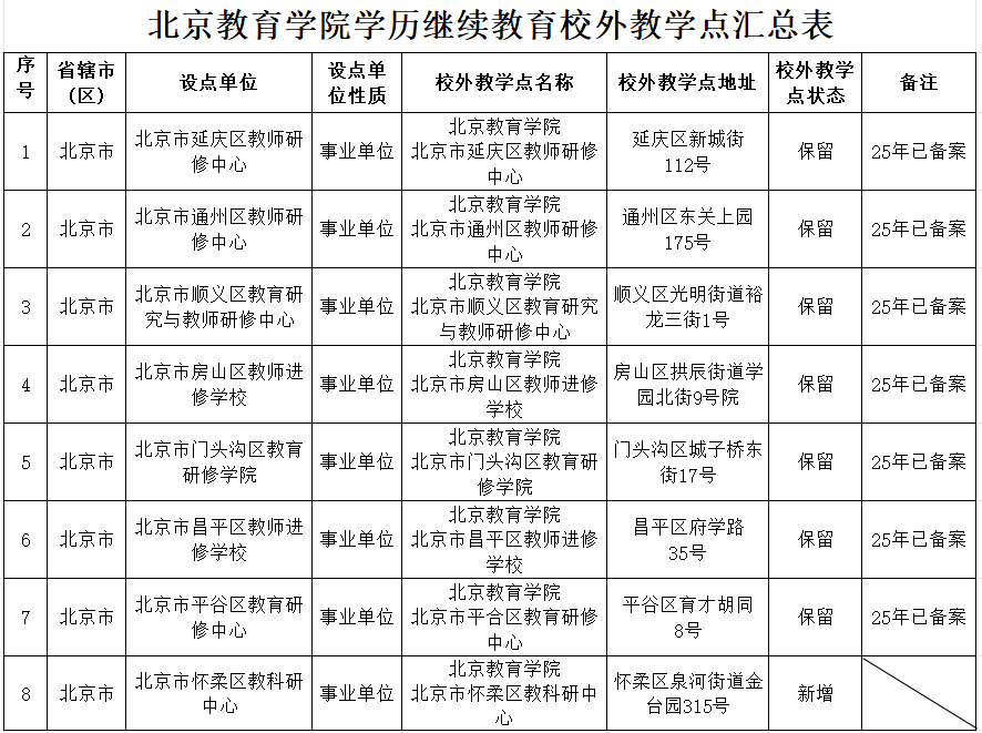
根据《教育部办公厅关于做好2026年度高等学历继续教育专业和校外教学点设置与管理工作的通知》(教职成厅函〔2026〕8号)文件要求,经我院与意向合作单位前期协商,在意向单位申请基础上,教务处代表学院审核,并经我院院长办公会审议通过,同意我院校外教学点设置。现将北京教育学院学历继续教育校外教学点信息公示如下:

公示时间:2026年4月24日-4月30日。
公示期间,任何单位和个人均可通过来电、来信等方式向教务处反映公示问题。
反映情况和问题应实事求是,客观公正。为便于核实、反馈有关情况,提倡反映人提供真实姓名、联系方式或工作单位。我们将严格遵守工作纪律,履行保密义务。
联系方式:孟欣 82089138
电子邮箱:jwc@bjie.ac.cn
北京教育学院教务处
2026年4月24日